mmexport1586829463309.gif


aHR0cHM6Ly9tbWJpei5xbG9nby5jbi9tbWJpel9naWYvN1FSVHZrSzJxQzVwR1ZLeWx2M2pHSlNqckZBSnFQRlh4ZXNKbGliUjVXdE43YTRoUXJzUW5TTHVsdlJTRThhaWFZNTdiMm5ZamFpYlJCbHB5WkpFR0JBWUEvMD93eF9mbXQ9Z2lm.gif

针织休闲服装标准FZ/T 73020更新啦!

工业和信息化部发布2019年第61号公告批准发布的标准列表中,针织休闲服装产品标准更新版本号为FZ/T 73020-2019,代替FZ/T 73020-2012,于2020年7月1日正式实施。

FZ/T 73020针织休闲服装的新旧标准有何不同呢?



与2012版的旧标准相比,2019版新标准针对考核指标与试验方法等内容,在旧版的基础上进行了一系列的调整和修改。

下面让我们通过新旧标准变更的详细对比,充分了解两个标准间的差异,便于在实际应用中做出相应的适当调整。


01
适用范围


2020-06-29_114829.jpg


02
规范性引用文件


FZ/T 73020-2019删除了标准GB/T 23344;

新增了标准GB/T 250、GB/T 15557、GB/T 31127-2014及强制性国家标准GB 31701;

调整标准GB 5296.4为GB/T 5296.4、GB/T 8629-2001为GB/T 8629-2017、FZ/T 01053为GB/T 29862。


03
术语定义


FZ/T 73020-2019新增了对于超短裤与荧光色的术语定义。

(1)超短裤 mini shorts:一种裤长至大腿中部或以上的短裤。

(2)荧光色 fluorescence color:某些物质吸收某种波长的入射光后被激发并发出可见光时所呈现出的颜色。( 注:通过紫外灯照射后呈现荧光的颜色


04
产品号型


2020-06-29_115418.jpg


05
内在质量要求


2020-06-29_130052.jpg


2020-06-29_132330.jpg


06
外观质量要求


2020-06-29_132628.jpg


07
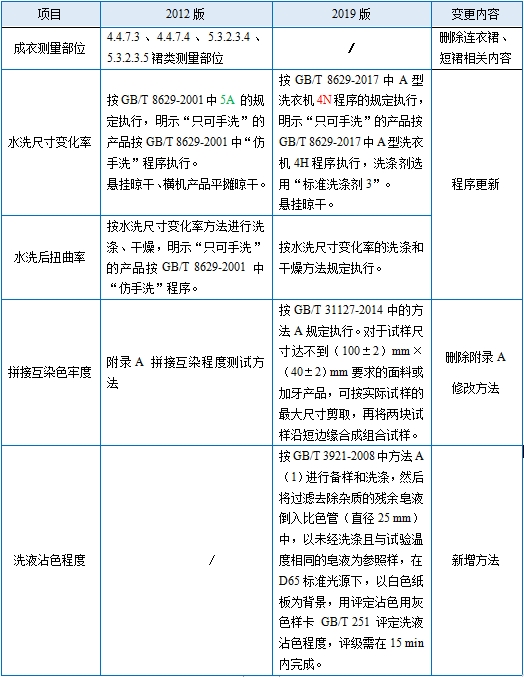
试验方法


2020-06-29_140149.jpg


08
其他


2020-06-29_141546.jpg


FZ/T 73020-2019《针织休闲服装》与FZ/T 73020-2012相比,在适用范围、内在质量要求、外观质量要求、试样方法等方面有较大的调整。

本标准于202071日起正式实施,通过此次对比,希望有关生产、销售以纺织针织面料为主加工制成的休闲服装的企业能够全面了解此标准的最新要求。


羽毛.png
END


【供稿】中纺联检(北京):夏聪欣

【编辑】中纺联检(北京):郭 妍




上一篇:面膜材质小百科   2020-06-29

下一篇:关于使用说明的“说明”  2020-07-01

返回到:技术专题 首页